一般社団法人 日本臨床技能教育機構
脳卒中歩行介助技術認定士制度について
余白(80px)
脳卒中歩行介助技術認定士とは?
「脳卒中片麻痺症状を呈した症例に対して、適切な学識、技術、経験に基づき安全な歩行介助を実践できる者」
※「脳卒中歩行介助技術認定士」は当機構により商標登録申請中(商願2025-59971)
余白(20px)
認定士制度 規約
余白(40px)
脳卒中歩行介助技術認定士制度
当機構主催の認定講習会にて全てのカリキュラムを履修し、認定試験を合格した者を
「脳卒中歩行介助技術認定士」として認定する。
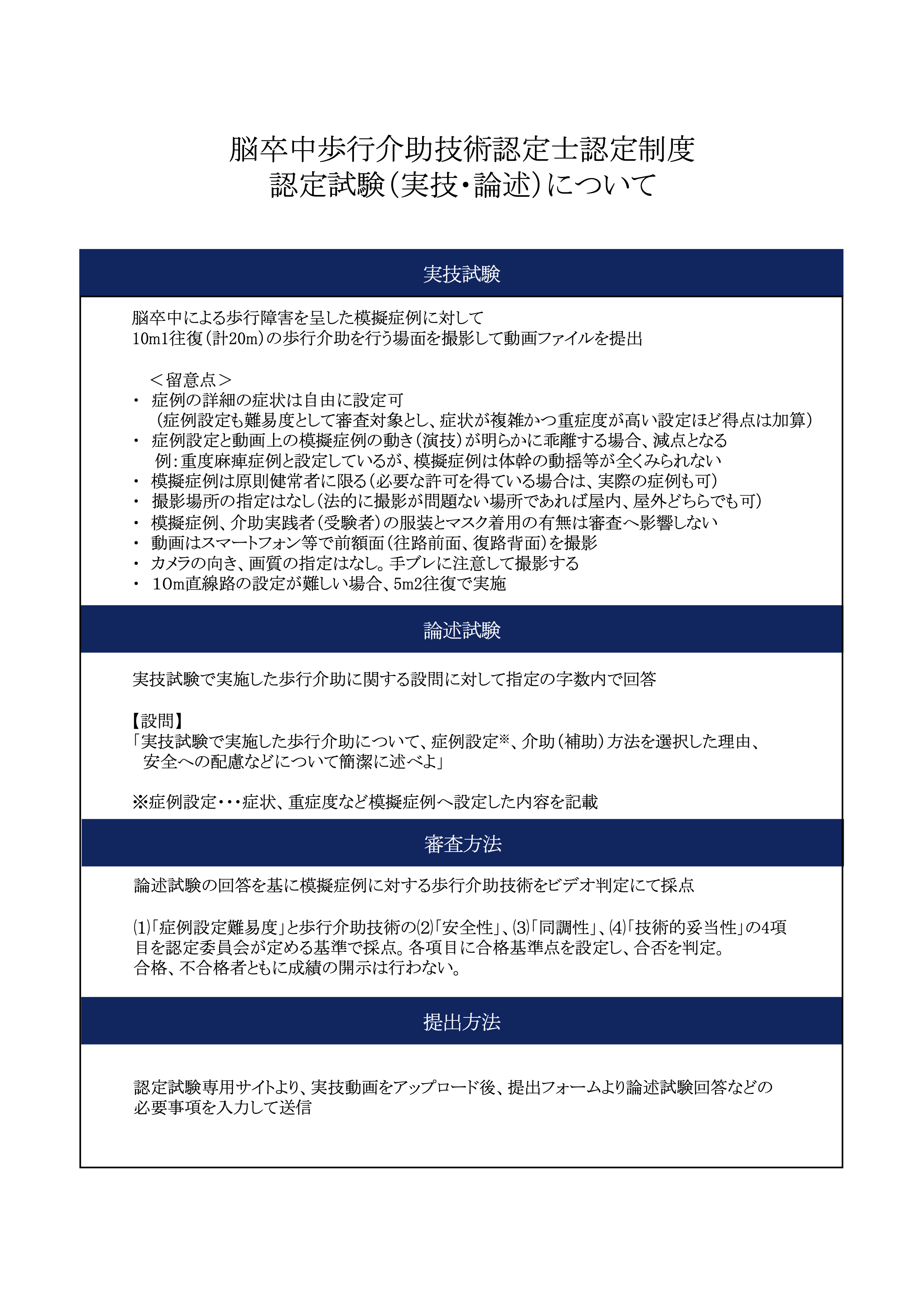
認定試験について
データ便とは?
「データ便」は、大容量のファイルを転送するサービスです。
簡単に、データを劣化させる事なく安全にファイルを受け渡すことができます。
PC・スマートフォンにて会員登録不要で無料で利用できるインターネットサイトです。
詳細はこちら
余白(40px)
本制度に関するQ & A
Q
参加条件を証明する書類の提出は必要ですか?
A
自己申告制となっているため不要です。
但し、虚偽が発覚した場合は受験資格・認定取り消しとなります。
Q
不合格となった場合、再受験は何回でも可能ですか?
A
初回受験日から3年間は無料で、認定試験が開催されるたびに受験可能です。
再受験を希望する場合は、認定講習会参加受付期間中に設けられる専用フォームから申し込みが必要です。
初回受験日から3年間が経過した後に開催される認定試験は受験できず、再度申し込みしていただき認定講習会から受講していただく必要があります。
Q
認定講習会は年に何回開催されますか?
A
原則、年に1回の開催を予定しています。
Q
実技試験の模擬症例は長下肢装具を使用した模擬症例でも良いですか?
A
模擬症例の症例設定(程度、重症度、使用具)は自由です。
一般的に短下肢装具使用レベル(軽度)よりも長下肢装具使用レベル(重度)の歩行介助の方が難易度が高いため、
長下肢装具使用レベル(重症者)を模擬症例へ設定した方が、採点時の得点は高くなります。
但し、装具を使用しない症例においても、歩行介助技術における各項目の得点が合格基準点を上回れば合格は十分可能です。
Q
論述試験の回答はメール本文またはPDFで可とのことですが、書式等はありますか?
A
特に指定はありません。
メール本文に入力できない場合はワード等で作成し、PDF化してメールに添付し提出して下さい。
Q
論述試験の回答の記載例が知りたいです。
A
以下、簡易的な記載となります。
<メール本文:記載例>
①○○ 太郎
②○○病院)
③1回目
④https://j-ceo.com(データ便サイトで発行したURL)
⑤論述試験回答
(500字以内で入力、メール本文に収まらない場合はワード等で作成しメールへ添付)
Q
実技試験の採点基準となる歩行介助技術の「安全性」,「同調性」,「技術的妥当性」とは何を指しますか?
A
歩行介助技術における「安全性」、「同調性」、「技術的妥当性」は以下の通りです。
「安全性」・・・介助方法、速度、姿勢保持(バランス)制御、リスク管理、環境設定等において安全への配慮が行えている。
「同調性」・・・歩行介助時の症例と介助者の重心移動の同調性、動揺制御が適切に行える。
「技術的妥当性」・・・症例に適した介助(補助や促通)を根拠に基づき行える。
Q
ここをクリックして表示したいテキストを入力してください。
A
ここをクリックして表示したいテキストを入力してください。テキストは「右寄せ」「中央寄せ」「左寄せ」といった整列方向、「太字」「斜体」「下線」「取り消し線」、「文字サイズ」「文字色」「文字の背景色」など細かく編集することができます。テキストテキストテキストテキストテキストテキストテキストテキストテキスト...。テキストテキストテキストテキストテキストテキストテキストテキストテキスト...。テキストテキストテキストテキストテキストテキストテキストテキストテキスト...。
問い合わせ
Loading…